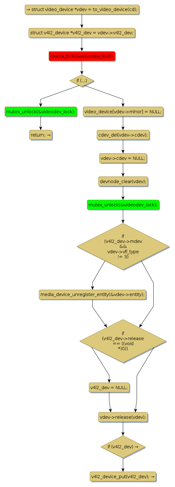
Instance Verification Kit (IVK)
mutex lock @ [4562+27+/linux-3.19-rc1/drivers/media/v4l2-core/v4l2-dev.c]
Instance Signature: videodev_lock
|
The Matching Pair Graph:
|
|
Function Name
|
Control Flow Graph (CFG)
|
Events Flow Graph (EFG)
|
Source Correspondence
|
|
v4l2_device_release
|
|
|
[4421+19+/linux-3.19-rc1/drivers/media/v4l2-core/v4l2-dev.c]
|